
多彩なメンバーが集まるチームでは、時に理解できないような他者の価値観に驚かされることもあるだろう。不和やすれ違いを避けるために、どのような心構えをすべきだろうか?堀田創、水野貴明両氏の著書『まとまらないチームのまとめ方』(翔泳社)より解説する。
※本稿は、堀田創、水野貴明著『まとまらないチームのまとめ方』(翔泳社)より内容を一部抜粋・編集したものです。
もしいま、あなたの職場やチームで「あの人の行動が理解できない」「なんか裏があるんじゃないか」といったように相手の行動が理解しがたいと感じる場面があるなら、いま一度自分の思考を疑ってみてください。
「もしかしたら文化や個性・価値観の違いでそう考えているのではないか?」
「これは認知的フュージョンやホスタイル・アトリビューションの影響ではないか?」
「本当に悪意があるのか?」
こう問い直すだけでも、世界は少し違って見えるはずです。余計な憶測や怒りを抑制できます。深呼吸していったん立ち止まり、実際に相手と対話してみることで「なるほど、そういう事情があったのか」と気づけるのです。
自分の当たり前を疑い、相手の行動に過剰に負の意図を投影しないだけで、はるかに生産的なやりとりが実現できるのです。常識なんて幻想です。日本人・外国人に限らず、世界中全員クセが強いのです。
これを前提に、自分の思考と現実を混同しない姿勢をもてば、多彩チームの摩擦や衝突は驚くほど減っていきます。そしてなにより、背筋が凍るような人間関係の対立から抜け出して、「そうか、こういうやり方もありなのか」と新たな可能性に目を向ける余裕が生まれます。
こうした痛みを越えた先にある開放感こそ、多彩チームへと生まれ変わるための大きな一歩となるでしょう。
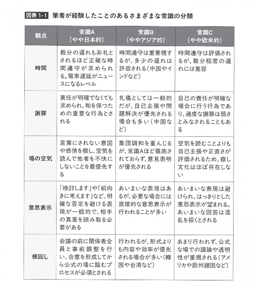
ここで、「時間」「謝罪」「場の空気」「意思表示」「根回し」といった観点で、筆者が経験したことのあるさまざまな常識をA、B、Cと3つのタイプに分類したものを紹介します(図表1-1)。「あるある」「確かにそうだ」と感じたなら、ぜひそれを出発点にして自分自身のクセを振り返ってみてください。
もしかすると、それが誤解や衝突の原因になっているかもしれません。チームメンバーからすれば「そこまで謝るのはどうして?」「空気を読みすぎて本当の意思が見えないんだけど」といった違和感を覚えているかもしれないのです。
図表1-1はあくまで多様な常識の一端を示したそれぞれの一例に過ぎません。実際には常識B(ややアジア的な価値観)に近い日本人もたくさんいますし、外資系での就労経験が多い人は日本人であっても常識C(やや欧米的な価値観)をもつ人も多くいます。あるいは業種や世代などによっても異なり、変化するものです。

チームをまとめようとするとき、私たちはつい「この行動様式は当たり前だから、メンバーみんなに説明しなくても伝わるはずだ」と思い込んでしまいがちです。
ところが、ここまで見てきたように、「当たり前」は性別や年代、出身地や文化的背景、さらに個人単位で大きく異なります。互いに当たり前を押しつけてしまうと、衝突や誤解を生む原因になってしまいます。
そこで重要になってくるのが、自分が普通と信じて疑わなかった前提や常識をいったん手放し、あらためて学び直す「アンラーニング」です。文化や個性・価値観が異なるメンバーからなる多彩チームでは、次のような姿勢が、問題が起こった際の解決の出発点になります。
「自分が正しいと決めつけない」
「相手が悪いのではなく異なる可能性をあえて疑ってみる」
図表1-2は、相手の行動が気にさわったときの考え方の大まかな流れを示しています。最初は「なんでそんなことをするの?」という苛立ちや違和感が生まれるかもしれません。
しかし、それを即座に「悪意だ」と断定するのではなく、「文化の違いでは?」「価値観のすれ違いでは?」と疑ってみる。加えて「なにかを訴えているのでは?」と、相手の意図や背景を探るうちに、「実はまったく悪意など存在せず、単に価値観のすれ違いだった」という結論に至ることが少なくありません。
もし本当に悪意があるなら、その原因を見極めて別の対処が必要になりますが、ほとんどの場合は存在しない悪意を相手の中に一方的に見出してしまっているだけなのです。
相手と話しあう過程で「朝9時の始業は当然だと思っていたが、そもそも渋滞事情や交通インフラといった前提が自分の常識とは異なっていた」ことに気づければ、お互いが納得できるルールをあらためて設定できるでしょう。
会議中に電話に出る習慣が「ある文化圏では失礼でもなんでもない」という事実を知れば、「一度はやめてほしいが、どうすればスムーズに変えてもらえるだろう」と建設的な対話を進められます。
こうしたやりとりが日常的に起こるのが、多彩チームの特徴です。一見するとコミュニケーションの手間がかかるように思えますが、その過程で「こんな視点もありなのか」「こうしたやり方が実はよいかもしれない」と自分の視野が広がり、新たな発想を得られるメリットがあります。
いったんコツをつかめば、組織がよりいっそう寛容になり、自然とイノベーションが生まれやすくなるのです。「自分の当たり前をあえて疑う」姿勢こそが、コミュニケーションの壁を越える第一歩です。

更新:05月28日 00:05